广东众得招标有限公司
  • 首页
  • 走进众得
    • 关于众得
    • 众得党建
    • 核心文化
    • 团队活动
    • 众得公益
  • 众得服务
    • 全过程工程咨询
    • 招标采购代理
    • 采购咨询
    • 专业培训
  • 招标信息
    • 招标公告
    • 澄清公告
    • 调研公告
    • 结果公告
    • 其它公告
    • 下载中心
  • 新闻政策
    • 公司动态
    • 政策法规
  • 人才招聘
  • 联系众得
  • 电子招标平台
首页 > 招标信息 > 其它公告

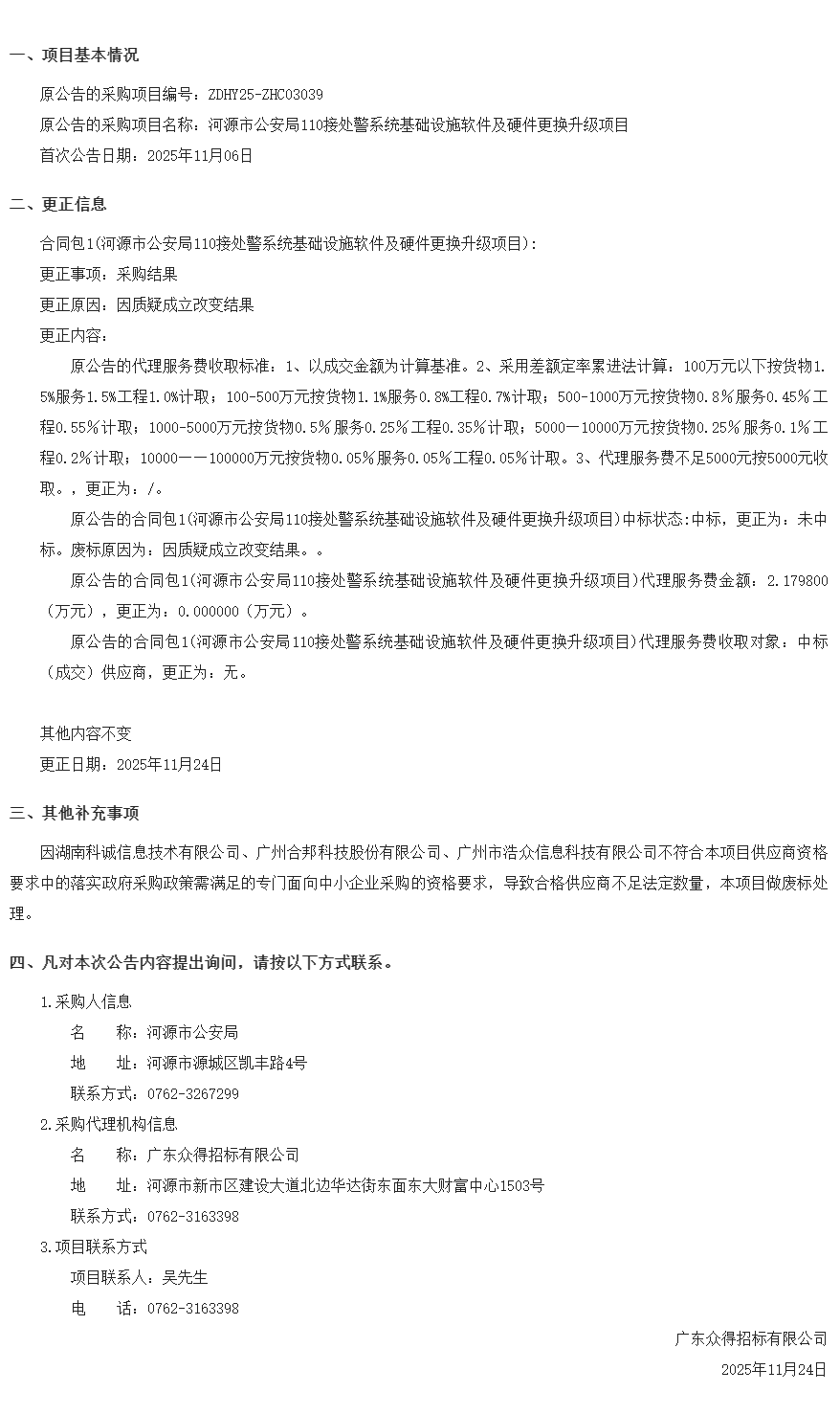
河源市公安局110接处警系统基础设施软件及硬件更换升级项目结果变更公告

发布时间:2025-11-24 点击数:

河源市公安局110接处警系统基础设施软件及硬件更换升级项目结果变更公告11.24.png

上一篇:2026年广东省林业科学研究院安保服务项目终止公告
下一篇:广州市天河区卫生健康局采购社会力量承办2026-2028年社
返回列表

最新

  • 湛江中心人民医院工会委员会2025-2026年生日蛋糕卡采购项目【项目编号:ZDZJ25-QHG01129】更正公告
  • 广东医科大学两校区饮用水服务采购项目【项目编号:ZDZJ26-QHG66015】暂停公告
  • 湛江市第三人民医院第十期精神科医师转岗培训班学员酒店住宿及客车服务项 目【项目编号:ZDZJ26-QFC01009】更正公告
  • 徐闻县中医医院医疗设备维保项目【项目编号:ZDZJ25-QFC07116】更正公告
  • 广州市天河区卫生健康局采购社会力量承办2026-2028年社区卫生服务机构服务项目终止公告
  • 2026年广东省林业科学研究院安保服务项目终止公告
  • 茂名市人民医院1号楼楼顶南北双向院徽标识采购项目(二次)【项目编号:ZDMM25-QHC09023】更正公告
  • 河源市公安局110接处警系统基础设施软件及硬件更换升级项目结果变更公告
  • 茂名市人民医院1号楼楼顶南北双向院徽标识采购项目【项目编号:ZDMM25-QHC09023】 废标公告
  • 茂名市人民医院医疗设备采购项目【项目编号:ZDMM25-QHC09021】 废标公告
  • 广东众得招标有限公司

    广州市越秀区寺右新马路168号5楼

    020-87379313

    服务质量监督热线

    020-31651389

  • 走进众得

    • 关于众得
    • 众得党建
    • 核心文化
    • 团队活动
    • 众得公益
  • 众得服务

    • 全过程工程咨询
    • 招标采购代理
    • 采购咨询
    • 专业培训
  • 招标信息

    • 招标公告
    • 澄清公告
    • 调研公告
    • 结果公告
    • 其它公告
    • 下载中心
  • 关注众得

    扫码加官方微信

    广东众得招标

Copyright © 2021 广东众得招标有限公司 版权所有 粤ICP备2020136634号-1