广东众得招标有限公司
  • 首页
  • 走进众得
    • 关于众得
    • 众得党建
    • 核心文化
    • 团队活动
    • 众得公益
  • 众得服务
    • 全过程工程咨询
    • 招标采购代理
    • 采购咨询
    • 专业培训
  • 招标信息
    • 招标公告
    • 澄清公告
    • 调研公告
    • 结果公告
    • 其它公告
    • 下载中心
  • 新闻政策
    • 公司动态
    • 政策法规
  • 人才招聘
  • 联系众得
  • 电子招标平台
首页 > 招标信息 > 招标公告

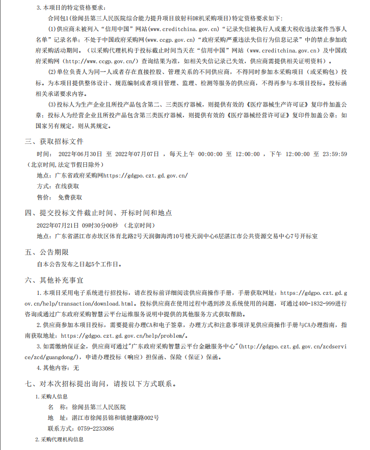
徐闻县第三人民医院综合能力提升项目放射科DR机采购项目【项目编号: ZDZJ22-Z21098】招标公告

发布时间:2022-06-30 点击数:

徐闻县第三人民医院综合能力提升项目放射科DR机采购项目【项目编号: ZDZJ22-Z21098】招标公告(图1)

徐闻县第三人民医院综合能力提升项目放射科DR机采购项目【项目编号: ZDZJ22-Z21098】招标公告(图2)

徐闻县第三人民医院综合能力提升项目放射科DR机采购项目【项目编号: ZDZJ22-Z21098】招标公告(图3)


上一篇:徐闻县第三人民医院综合能力提升项目手术室医疗设备采购项目【项
下一篇:徐闻县第三人民医院综合能力提升项目医疗设备采购项目【项目编号
返回列表

最新

  • 湛江中心人民医院GE Revolution ACE ES CT维保服务采购项目【项目编号:ZDZJ26-ZFG18022】招标公告
  • 湛江市妇幼保健院2026年购电代理采购服务项目【项目编号:ZDZJ26-ZFG07036】招标公告
  • “计算机介质取证分析软件”“智能手机云台”“刑侦笔录数据研判大模型服务”和“全景智能研判系统服务”项目竞争性谈判公告
  • 河源市精神卫生中心(河源市第二人民医院)采购经颅重复磁刺激仪项目竞争性磋商公告
  • 河源市人民医院乳腺钼靶机维保项目竞争性磋商公告
  • 茂名市人民医院保安服务采购项目【项目编号:ZDMM26-ZFG09003】招标公告
  • 茂名市人民医院医疗设备采购项目【项目编号:ZDMM26-ZHG09005】招标公告
  • 湛江中心人民医院计算机相关设备及计算机配套设备运维及配件(政府采购目录外)配送及安装等服务项目【项目编号:ZDZJ26-ZFG18021】招标公告
  • 茂名市中医院2026年广告服务采购项目【项目编号:ZDMM26-QFC09004】竞争性磋商公告
  • 曲界镇垃圾运转购买服务项目【项目编号:ZDZJ26-ZHC18030】竞争性磋商公告
  • 广东众得招标有限公司

    广州市越秀区寺右新马路168号5楼

    020-87379313

    服务质量监督热线

    020-31651389

  • 走进众得

    • 关于众得
    • 众得党建
    • 核心文化
    • 团队活动
    • 众得公益
  • 众得服务

    • 全过程工程咨询
    • 招标采购代理
    • 采购咨询
    • 专业培训
  • 招标信息

    • 招标公告
    • 澄清公告
    • 调研公告
    • 结果公告
    • 其它公告
    • 下载中心
  • 关注众得

    扫码加官方微信

    广东众得招标

Copyright © 2021 广东众得招标有限公司 版权所有 粤ICP备2020136634号-1